不知不觉,《 无尽的拉格朗日 -星际猎人》的净化协议玩法已开启一月有余啦,不知各位玩家的态势任务推进是否顺利?是否已借助效率机器人,有效提升了基地发展效率?又是否成功压制了那些难缠的巨型失落要塞呢?
在此,小编有一则福利贴士:在您专注于压制巨型失落要塞的同时,别忘了完成协议相关任务还可领取星系专属奖励——由“雷火”改造的旧帝国SP系列舰船。它们,或许就是改变战局的关键力量。
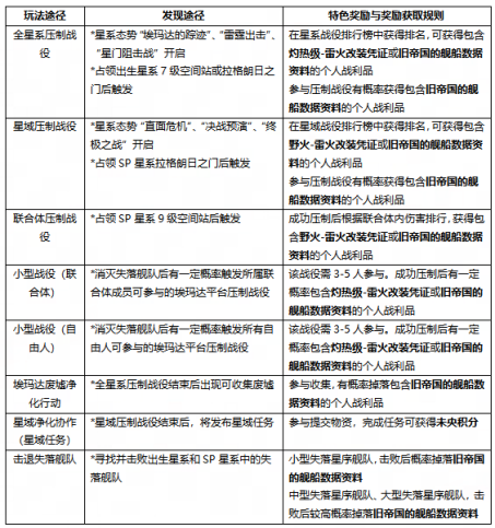
小编已经为各位带来了获取SP舰船数据资料的主要玩法途径,助您快速将其纳入麾下:
话不多说,下面就让我们一起来领略这两款SP舰船——野火护航艇与灼热级驱逐舰的独特魅力吧~
野火-战术鱼雷护航艇/格斗护航艇,是雷火公司在旧帝国野火护航艇的基础上研发的改进型号,相对原版提上了机动性。
灼热级-重炮驱逐舰/战术驱逐舰,由雷火科技在灼热级舰船上进行改装研发,配备双战斗构型,将进一步驱动战场战斗进化。
海月怎么连招伤害最高?213还是231?
曜和马超哪个操作难度更大不适合新手?
神界原罪2一共有几个地图?分别叫什么名字?
ti4冠军newbee战队是来自中国吗?
王者荣耀牛魔怎么玩才厉害?最无敌的出装是什么?
戈娅后期出什么装备伤害高?末世还是吸血刀?
模拟人生4怎么调出控制台?有哪些打开方法推荐下?
都说王者抄袭了英魂之刃那么哪些英雄是抄袭的?
文明6最高难度是什么?和最低的有区别吗?
lol布兰德v字仇杀者卖多少点券?价格高吗?